首页 关于展会 展商服务 展会动态 参观服务 资料下载 同期活动 商旅指南 联系我们 ENGLISH
组织机构更多>>
行业动态
武汉市今年将继续创建“星级”智慧校园,附各区分配表   分享到:

        9月23日,武汉市教育局发布《关于推进2020年度中小学“星级”智慧校园创建工作的通知》,决定2020年继续推进中小学“星级”智慧校园创建工作,继续创建一批中小学“星级”智慧校园(其中,四星级及以上智慧校园89所以上)。

武汉市教育局将对四星级及以上智慧校园建设给予经费奖励。在四星级及以上智慧校园创建学校(含第一批已命名学校)开展人工智能教学试点、推进智慧教室、人工智能实验室、智慧图书馆等建设,高水平推进智慧教育基础设施建设。

各区“星级”智慧校园申报名额分配表同步出炉:

此前2018年11月,武汉市教育局已经公布首批“四星级”智慧校园学校名单公布,共31所中小学校。


武汉市“四星级”智慧校园学校名单(31所)

市直属:

武汉外国语学校

武汉西藏中学

武汉小学

武汉市常青第一中学

武汉市常青第一学校

江岸区:

武汉市育才小学

武汉市育才第二小学

江岸区长春街小学

江汉区:

江汉区红领巾学校

武汉市第十二中学

硚口区:

硚口区井冈山小学

陈家墩学校

武汉市第十一中学

武昌区:

武昌区三道街小学

湖北省武昌实验中学

武汉中学

汉阳区:

汉阳区墨水湖小学

翠微中学

楚才中学

青山区:

青山区吉林街小学

武汉市第四十九中学

洪山区:

洪山区广埠屯小学

长虹中学

东西湖区:

东西湖区吴家山第五小学

蔡甸区:

蔡甸区大集中心小学

蔡甸区幸福路中学

江夏区:

江夏区实验小学

新洲区:

新洲区阳逻思源实验中学

新洲区第一初级中学

经开(汉南)区:

武汉经济技术开发区实验小学

东湖高新区:

武汉市光谷第二高级中学

                                       

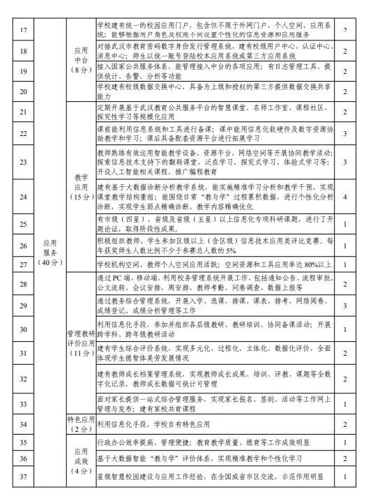
武汉市中小学智慧校园创建评估标准如下:


如果你想了解

最新教育资讯

楚才竞赛相关详情

小记者精彩活动

欢迎加入楚才小记者群

喜欢楚才竞赛

就给我们加上星标吧

操作很简单▼

来源丨武汉市教育局 









上一篇:主动安全守护智慧校园 2020HCS数字    下一篇:苏州高新区实验小学校关于智慧校园设备采购

                              版权所有:2023长三角安徽智慧校园博览会组委会

                              联系人:潘老师 先生               手机微信:188-0182-3515                              沪ICP备20019626号-5

                              商  务 QQ : 916984267            E-mail : 916984267@qq.com

  • 点击这里给我发消息
  • 点击这里给我发消息