首页 关于展会 展商服务 展会动态 参观服务 资料下载 同期活动 商旅指南 联系我们 ENGLISH
组织机构更多>>
行业动态
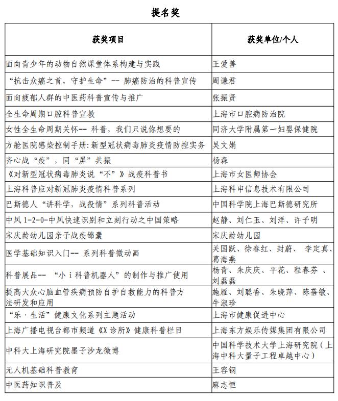
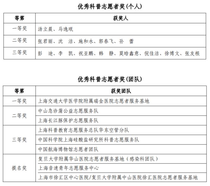
2020年上海科普教育创新奖获奖公示   分享到:

       央广网上海11月2日消息(记者周洪)为深入贯彻习近平总书记“要把科学普及放在与科技创新同等重要位置”的讲话精神,全面推进上海科普事业深入持续的发展,充分发挥科普奖励的引导作用,由上海科普教育发展基金会设立的上海科普教育创新奖2020年项目评审工作业已完成。根据上海科普教育创新奖奖励办法规定,遵循公开、公平、公正和实事求是的原则,下列单位与个人申报项目由专家委员会评审推荐,并经上海科普教育创新奖奖励委员会审核通过,现将获奖名单向社会公示。

  对以上公示内容有异议的个人或单位,可在公示期间(2020年11月2日至11月8日),实名向上海科普教育创新奖管理办公室提出复议申请,并同时提供必要的证明材料。个人提出异议的,应当在证明材料上签署真实姓名;以单位名义提出异议的,应当加盖单位公章并由单位负责人签字。联系电话:64225391-811 联系人:傅老师   来源:央广网






上一篇:上海商学院与腾讯云合作 共建“一流智慧校    下一篇:徐汇牵手腾讯打造国家级教育信息化实验区

                              版权所有:2023长三角安徽智慧校园博览会组委会

                              联系人:潘老师 先生               手机微信:188-0182-3515                              沪ICP备20019626号-5

                              商  务 QQ : 916984267            E-mail : 916984267@qq.com

  • 点击这里给我发消息
  • 点击这里给我发消息